Introduction
The accumulation of nutrients (such as phosphorus or nitrogen) in the water of a lake can lead to a change of state that results in the proliferation of algae, the degradation of water quality and biodiversity, and possibly bacterial blooms: this is eutrophication. The problem of the lake and its riparian holdings is to determine whether it is possible to reconcile the practice of an activity which provides nutrients and the conservation of the lake in a desirable state (oligotrophic, as opposed to eutrophic).
This problem is described in detail in:
S. Martin. The cost of restoration as a way of defining resilience: a viability approach applied to a model of lake eutrophication. Ecol. Soc. http://www.ecologyandsociety.org/vol9/iss2/art8
Nutrients inputs $L$ must be above a minimal threshold $L_{min}$, to take into account the needs of the holdings' activities; And the concentration of total Phosphorus $P$ must remain below a threshold $P_{max}$, to keep the lake in an oligotrophic state. These desirable states form the constraints set $K=[L_{min}, +\infty[ \times [0,P_{max}]$.
The evolution of the concentration of total phosphorus in the lake is modeled by a pseudo-sygmoid:
$$\frac {dP} {dt}=-bP(t)+L(t)+r\frac {P(t)^{q}} {m^{q} + P(t)^{q}} \qquad$$
It is assumed that the evolution of phosphorus inputs can be controlled (by decontamination units, the establishment of wetlands, changes in agricultural or industrial practices, etc.), and we model these controls by a single quantity $u\in U=[u_min,u_max]$. The dynamics of the inputs are modeled by:
$$\frac {dL} {dt}=u \in [- u_{min}, u_{max}] \qquad$$
The viabillity problem is then defined by:
\begin{equation} \label{eq:systemlac}
(P)\left\{
\begin{array}{l}
\frac{dL}{dt}=u\in U=\left[ u_{min},u_{max}\right] \\
\frac{dP}{dt}=-b P(t) + L(t) +r\frac{P(t)^{q}}{m^{q} + P(t)^{q}} \\
\left(L(t),P(t)\right) \in K=[L_{min}, +\infty[ \times [0,P_{max}]
\end{array}
\right.
\end{equation}
Exemple 1
The viabillity kernel can be obtained by calculating an integral curve (see page 22 in https://arxiv.org/pdf/2107.02684 ). Next figure shows the result for the following parameters: $b=1,95$ an$^{-1}$ ; $q=1,9$ ; $m=19,44\ \mu gl^{-1}$; $r=72,22\ \mu gl^{-1}$ an$^{-1}$; $L_{min}=1,25\ \mu gl^{-1}$ ; $P_{max}=17,39\ \mu gl^{-1}$ ; $|u_{min}|=u_{max}=3,15$.
In light blue the viabillity kernel. The dotted marine line shows the equilibrium curve of the system.
An approximation can be calculated directly with viability kernel calculation software such as ViabLab.
File .json (to be placed in the following repertory: VIABLAB/INPUT): Lac_params.json
File .h (to be placed in the following repertory: VIABLAB/source/data : data_Lac.h
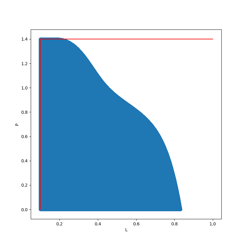
These files correspond to the parameters: $b=0.8$ year$^{-1}$ ; $q=8$ ; $m=1\ \mu gl^{-1}$; $r=1\ \mu gl^{-1}$ year$^{-1}$; $L_{min}=0.1\ \mu gl^{-1}$ ; $P_{max}=1.4\ \mu gl^{-1}$ ; $|u_{min}|=u_{max}=0.09$.
Le contrôle est discrétisé sur 3 valeurs étant donné les spécificités du problème.
La discrétisation est faite sur 5000 points / axe. L'approximation calculée par ViabLab est montrée sur la figure suivante. En rouge les seuils des contraintes. On voit que l'approximation du noyau est bien faite par l'extérieur.
